
文/瑞财经 程孟瑶
频繁出现在消费者投诉平台的私域SaaS龙头,深圳小鹅网络技术有限公司(Xiaoe Inc.,简称:小鹅通)近期释放了拟港股主板挂牌的消息。招股书显示,过去三年半里,小鹅通处于持续亏损状态,累计亏损近9200万元。
作为技术服务商,小鹅通主要为商户提供搭建知识店铺、线上直播教学及知识付费等功能,但在快速扩张的过程中,却多次因合规问题,被监管处罚和消费者投诉,而小鹅通似乎未能有效解决这些用户反馈的问题。
公开资料显示,小鹅通曾在2023年11月曾因“未尽到平台义务,存在网络交易违法行为”被深圳市市场监督管理局处以5万元罚款。
广东证监局披露的一则罚决定也显示,小鹅通平台上存在非法荐股、收取分成,从事非法证券投资咨询的违法行为。
近期,“电诉宝”上有消费者投诉小鹅通平台商家下单后资料不符且拒不退款、未签合同被收平台维护费且课程质量差等问题。而根据“电诉宝”受理的数字零售的电商服务商领域用户有效投诉显示,小鹅通排名第四位,最新评级为“不予评级”,其他被投诉的电商服务商领域平台依次为:微店、有赞、千牛、微盟、店宝宝。
在黑猫平台上,关于小鹅通的投诉累积达3237条,投诉主要涉及服务质量、退费问题以及产品功能不完善等方面,这些投诉也可能成为其IPO路上的一个障碍。


01、关键客户增至1838名
三年半亏近9200万元
小鹅通成立于2015年,是一家私域运营领域的SaaS解决方案供应商,依靠教育培训类SaaS起家,后来将服务范围扩张到了金融、零售、旅游等各行各业,目前绝大部分收益均来自提供一站式SaaS解决方案。
2022年-2024年及2025年6月30日止(简称:报告期),小鹅通营业收入分别为2.99亿元、4.15亿元、5.21亿元、3.06亿元,2022年-2024年复合年增长率32%,2025年上半年同比增长26.31%。

据灼识咨询报告,按2024年收入计,小鹅通位列中国交互型私域运营解决方案供应商第一名,整体私域运营解决方案供应商前三名,市场份额为4.4%。期内还是中国前五大私域运营解决方案供应商中增长最快的。
报告期内,通过小鹅通一站式解决方案促成的商品交易总额分别为101.18亿元、152.32亿元、209.74亿元、104.41亿元,增长明显,今年上半年同比增长9.3%。

SaaS生意的核心是做透关键客户。本次IPO,小鹅通计划将部分募资于增聘产品开发人员,专注于满足高价值关键客户不断变化的需求。2022年-2024年,小鹅通的关键客户数分别为266名、801名、1421名,每名关键客户的平均收入分别为7.77万元、10.26万元、11.16万元。
截至2025年6月30日,小鹅通拥有1838名关键客户,今年上半年,来自每名关键客户平均收益12.82万元,收入贡献38.1%。
但1838名关键客户暂未能让小鹅通实现自身造血。随着关键客户的增长,小鹅通销售成本中云服务器的成本占比不断增加。2022年-2024年,小鹅通收益中,来自关键客户占比从7.1%增长到29.9%,同期云服务成本占比从74%增长到88.8%。2025年上半年,云服务器的成本占比来到了92%。小鹅通表示,公司正在透过多云部署及技术优化持续努力降低云服务器成本。

各期,小鹅通毛利率分别为54.3%、72.3%、74.8%、75.5%,2022年以来稳定在70%以上,但净利润持续亏损,各期分别为3399.9万元、3704.8万元、1508.3万元、582.4万元,近三年半累积亏损9195.4万元。
刨开以股份为基础的薪酬开支以及可换股可赎回优先股公平值变动影响,2024年小鹅通调整净利润扭亏为6631.0万元,2025年上半年5883.3万元,为去年全年的88.72%。
02、采购四成来自腾讯
上半年经营现金流同比降47%
除了连续亏损,小鹅通还存在供应商高度集中、客户的供应商重叠的情形,运营资金流动性方面也承受着一定压力。
小鹅通的供应商主要包括云计算、软件服务及其他技术服务供应商以及营销服务供应商。期内,小鹅通向前五大供应商的采购额分别占各期总采购额的61.8%、62.6%、64.7%、66.9%。其中对最大单一供应商腾讯集团的关联实体,采购额分别占其总采购额的47.6%、41.7%、39.2%、42.8%。
同时,腾讯还是小鹅通的客户之一,主要采购一站式解决方案。报告期内,腾讯的若干关联实体与小鹅通发生采购额分别为约16万元、16万元、16万元、8万元。
据悉,SaaS行业通常按年向客户预收订阅费,报告期内,小鹅通合同负债逐年走高,叠加可换股可赎回优先股的影响,其流动负债总额远超其流动资产总额。

截止2025年6月30日,小鹅通净负债达19.08亿元,其流动负债中可换股可赎回优先股为17.99亿元,如果小鹅通能成功上市,资不抵债的问题或将迎刃而解。
现金流方面,报告期内,小鹅通经营活动所得现金流量净额分别为-1.76亿元、3018.3万元、1.08亿元、715.9万元,存在较大波动,2025年上半年经营现金流同比下降47%,近乎腰斩。截止2025年6月30日,其手握现金及现金等价物1.33亿元。
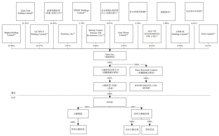
03、腾讯持股16.82%
吴晓波隐身幕后
小鹅通快速发展的背后,是机构的携手支持。腾讯作为重要的战略投资者为其带来了业务,吴晓波作为创始团队成员之一隐身幕后。
2015年3月,在腾讯任职9年的鲍春健离开腾讯,带着王良虎、喻千里、曾勇军等几位同事走上创业道路。目前王、喻、曾三人均为小鹅通产研副总裁。
履历显示,现年45岁的鲍春健毕业于合肥工业大学铸造专业,后于中国科学技术大学获计算机应用技术硕士学位。
2006年硕士研究生毕业后变加入腾讯,先后在计费平台和数据中心任职,最终升至数据平台部总监,并跻身腾讯内部极为稀缺的T4专家工程师行列。
但鲍春健的创业之路一开始走得并不顺利,仅7个月就烧光在腾讯攒下的500万,后来靠接外包项目才勉强让团队撑过了最艰难的时刻。
2016年初,鲍春健意外结识了吴晓波,在帮助吴晓波解决知识付费系统bug的同时,催生了小鹅通的雏形。2016年10月,吴晓波持股25%的杭州大头投资管理有限公司向彼时的营运主体小鹅网络注资600万元。
2016年底,小鹅通1.0版本在杭州正式发布,围绕知识付费在微信生态展开SaaS服务,鲍春健的创业之路才逐渐走上正轨。此后,小鹅通的业务规模迅速扩大,吸引了众多投资机构的关注。
2016年1月-2021年7月,小鹅通先后获得六轮融资,洛可可、腾讯、高成投资、喜马拉雅、IDG资本、启明创投、好未来教育、诸暨源星、GGV纪源资本、高瓴创投等知名投资机构、产业资本纷纷参与,2021年7月融资后,小鹅通估值来到50.95亿港元。
本次IPO前,腾讯持股16.82%,为最大外部股东;大头投资后来将股权转让给了关联方诸暨源星,目前诸暨源星直接持有小鹅通1%股权;创始人鲍春健手握44.92%的投票权,为控股股东、主席、执行董事兼首席执行官。

04、投资方化身CFO
COO拿最多股权激励
小鹅通的高管团队中,CFO周世坤同样引人注目,他自2021年12月起获委任为小鹅通CFO,负责财务、投资及资本市场活动。履历显示,2015年1月-2021年11月,周世坤为北京洛可可科技首席执行官,负责战略投资及整体管理工作。
早在2016年1月,北京洛可可科技的关联方,北京洛可可投资就参与了小鹅通天使轮融资,认购187.51万股天使轮优先股,彼时,周世坤为北京洛可可投资的法人,直至2022年4月孙昱泽接任。
后来北京洛可可投资将股权转让给了北京洛可可科技,2021年6月21日,小鹅通以4366.97万元代价向北京洛可可科技回购173.05万股,后者目前直接持股小鹅通0.61%。
而鲍春健也给了周世坤足够的激励。截止递表前,小鹅通向106名合资格参与人士授出约605万股份(已授出但尚未行使),其中,周世坤分别在2021年、2022年、2025年三次合计获得约67.83万股份,高于鲍春健,仅次于首席运营官樊晓星。
樊晓星今年35岁,负责品牌及运营管理。本科毕业于北京科技大学,获应用化学学士学位,后于2015年10月获得英国萨塞克斯大学数字媒体硕士学位。
毕业一年后,樊晓星于2016年11月加入小鹅网络,一入职直接上任首席运营官,彼时,她年仅26岁。樊晓星十分得鲍春健信重,入职不足一年半,便一次性获得约72.3万股股权激励。

附:小鹅通上市发行中介机构清单
独家保荐人:中国国际金融香港证券有限公司法律顾问:贝克•麦坚时律师事务所|北京市通商律师事务所|Harney Westwood&Riegels核数师及申报会计师:安永会计师事务所行业顾问:灼识企业管理咨询(上海)有限公司
扬帆配资提示:文章来自网络,不代表本站观点。